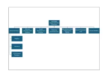
Discover about Women, Youth, Sport & Social Affairs:
- Its main aim is to facilitate and promote women’s development and gender equality in Kiribati through an efficient and adequately resourced team within the Division. The WDD’s vision is to improve the status and livelihoods of women and girls in Kiribati through equal access to resources, opportunities, rights, services and their full participation in social, economic and political development.
- The main objective of this youth division is to improve and enhance the development status and general welfare of the Kiribati youth and children. It is also to facilitate the acquisition of skills and orientation that will assist young people in making desirable choices for self-development and full participation at all levels in society.
- It main purpose is to administer the organization of sport for the benefit of athletes, national federations, the ministry and the government of Kiribati.
- The vision is for "Kiribati as an inclusive and barrier-free society, where persons with disabilities are empowered and seen, where they have equal opportunities, meaningful participation and full enjoyment of their human rights".
